米兰官方网站 | 星空官方端网站登录入口 | 九游娱乐(NINEGAME)官方网站 | 买球赛的网站 | 九游注册 | 在线买世界杯平台 | 九游体育平台官方网站 | 九游9官网 | 乐鱼手机版app |
科大首页
  • 首页
  • 机构设置
    部门介绍
    部门领导
    教学建设科
    实践教学科
    教务科
    学籍学位管理科
  • 教师教学发展中心
  • 信息导航
    专业建设
    课程建设
    教学改革
    教学名师
    先进组织及个人
    其它建设
    教务管理
    学籍学位
    实践教学
    教材管理
    教育技术
  • 资料下载
    教学建设相关表格
    教务管理相关表格
    学籍学位相关表格
    实践教学相关表格
    教师培训相关表格
  • 国家高等教育智慧教育平台
  • 考试信息
    考试安排
    考试通报
    外语成绩
  • 培养方案
    2021版
  • 规章制度
更多

通知公告

  • [01-30]2025-2026学年第二学期期初公共基础课补考时间安排
  • [01-27]关于2025-2026学年第一学期本科生综合加分资格的公示
  • [01-27]关于开展2026年智慧课程立项申报工作的通知
  • [01-27]关于组织开展2025年智慧课程建设成果验收工作的通知
  • [01-27]关于举办教师教学创新大赛的通知
  • [01-21]关于对参评普通高等教育本科国家级规划教材推荐结果的公示
  • [01-21]关于做好2025-2026学年度第二学期实习计划报送工作的通知
  • [01-20]关于组织申报普通高等教育本科国家级规划教材的通知
更多

最新消息

  • [01-20]九游在线官网_九游(中国)举办“AI+HI”在课程建设中的应用与实践专题培训
  • [01-19]九游在线官网_九游(中国)《人工智能导论》师资培训班开班
  • [01-19]九游在线官网_九游(中国)召开工程教育认证状态保持与持续改进工作汇报会
  • [01-15]九游在线官网_九游(中国)召开鞍山钢铁现代冶金产业学院申报工作总结会
  • [01-15]九游在线官网_九游(中国)召开中外合作办学系列研讨会
  • [01-08]九游在线官网_九游(中国)3门本科课程获评辽宁省高校课程思政精品课程
  • [01-07]九游在线官网_九游(中国)副校长张文宇到教务处调研指导工作
  • [01-04]九游在线官网_九游(中国)收到鞍山市数据局感谢信
更多

查询服务

  • 考试信息
  • 教学进程
  • 培养方案
  • 立项查询
  • 质量工程
  • 校历查询
  • 名条查询
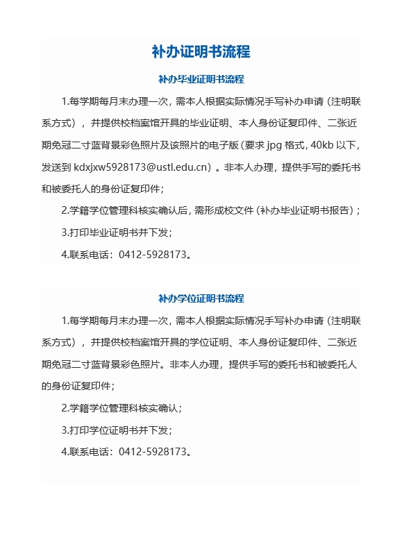
  • 补办证明书


版权所有 :九游在线官网_九游(中国)教务处     地址:辽宁省鞍山市立山区千山中路189号      邮编:114051

Email:lkdjwc@ustl.edu.cn

米兰官方网站 | 星空官方端网站登录入口 | 九游娱乐(NINEGAME)官方网站 | 买球赛的网站 | 九游注册 | 在线买世界杯平台 | 九游体育平台官方网站 | 九游9官网 | 乐鱼手机版app |
米兰官方网站 | 星空官方端网站登录入口 | 九游娱乐(NINEGAME)官方网站 | 买球赛的网站 | 九游注册 | 在线买世界杯平台 | 九游体育平台官方网站 | 九游9官网 | 乐鱼手机版app |